2026年朝阳区幼升小政策即将发布,京籍凭户籍或房产入学,非京籍需满足“四证”要求并通过审核。政策查询入口为北京市义务教育入学服务平台,近十年政策多集中于4月中下旬发布,家长需提前关注并准备材料。
2026年朝阳区入学政策查询入学
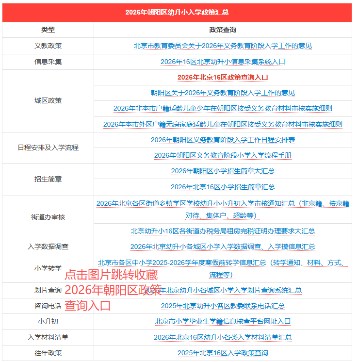
朝阳区入学政策包含:朝阳区义务教育入学政策、朝阳区非本市户籍审核标准、本市其他区户籍无房家庭适龄儿童在朝阳区接受义务教育材料审核标准、朝阳区划片查询系统、朝阳区入学流程手册、朝阳区日程安排表等。
2026年朝阳区家长可收藏:2026年朝阳区幼升小入学政策大汇总:义教政策、非京籍四证审核标准、信息采集、小学招生简章...,待政策发布后可以及时获取最新政策;同时建议2027年朝阳区幼升小家长也提前查看了解。
朝阳区近十年政策发布时间
朝阳区入学政策将在4月底正式发布,家长可先行参考2016年-2025年发布时间:

朝阳区各户籍入学流程不同,家长可先行关注:
京籍、按京籍对待、工居、集体户等→2026年朝阳区幼升小入学时间轴


























