2026年房山区幼升小政策即将发布,京籍凭户籍或房产入学,非京籍需满足“四证”要求并通过审核。政策查询入口为北京市义务教育入学服务平台,近十年政策多集中于4月中下旬发布,家长需提前关注并准备材料。
2026年房山区入学政策查询入学
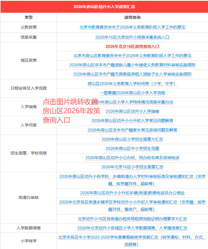
房山区入学政策包含:房山区义务教育入学政策、房山区非本市户籍审核标准、本市其他区户籍无房家庭适龄儿童在房山区接受义务教育材料审核标准、房山区入学流程图、房山区入学问答、特殊情况信息采集方法等。
2026年房山区家长可收藏:2026年房山区幼升小入学政策大汇总:义教政策、非京籍四证审核标准、信息采集、小学招生简章...,待政策发布后可以及时获取最新政策;同时建议2027年房山区幼升小家长也提前查看了解。
房山区近十年政策发布时间
房山区入学政策将在4月底正式发布,家长可先行参考2016年-2025年发布时间:

房山区各户籍入学流程不同,家长可先行关注:
京籍、按京籍对待等→2026年房山区幼升小入学时间轴
非京籍→2026年房山区非京籍幼升小入学时间轴:材料准备、政策发布、信息采集审核、小学报名、志愿填报派位等
2026年房山区幼升小入学材料准备提醒
北京幼升小2026年报名即将启动,家长核查材料刻不容缓,家长可点击系统免费核查:




























