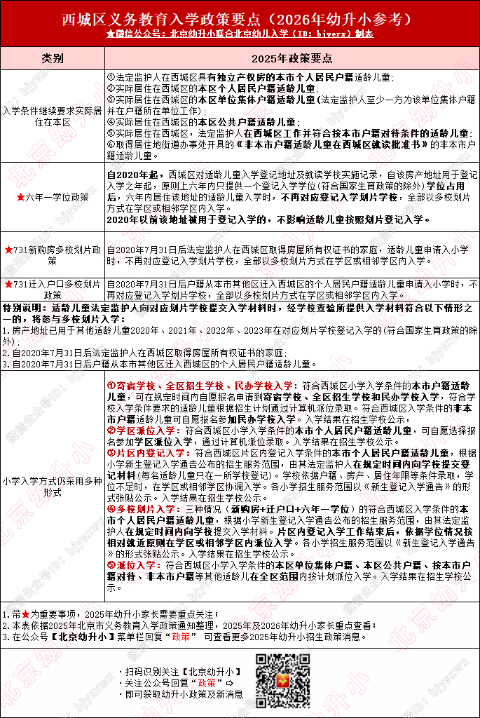
2026年北京幼升小西城区入学多项政策将继续实行!例如:买房、迁户口、学位被占...将多校划片入学!关乎孩子今年入学,快随北京幼升小网团队一起来看。
2026年北京幼升小西城区入学政策要点解析
温馨提示:2026年西城区入学政策将在今年四月公布,今年入学家长点击收藏👉北京16区2026年幼升小小升初入学政策查询入口(义教政策/信息采集/材料审核/招生简章/小学报名)政策公布后,我们将第一时间同步至该专题!


2026-03-04 09:28|编辑: 佳佳|阅读: 20
摘要
2026年北京幼升小西城区入学多项政策将继续实行!例如:买房、迁户口、学位被占...将多校划片入学!关乎孩子今年入学,快随北京幼升小网团队一起来看。
2026年北京幼升小西城区入学多项政策将继续实行!例如:买房、迁户口、学位被占...将多校划片入学!关乎孩子今年入学,快随北京幼升小网团队一起来看。
温馨提示:2026年西城区入学政策将在今年四月公布,今年入学家长点击收藏👉北京16区2026年幼升小小升初入学政策查询入口(义教政策/信息采集/材料审核/招生简章/小学报名)政策公布后,我们将第一时间同步至该专题!

声明:本文由北京幼升小网团队(官方微信公众号:北京幼升小)整理制作,内容来源于西城区教育招生考试中心,如有转载,请注明详细来源。
北京2026年幼升小多区有单独报名审核系统!详述报名流程
2026年北京幼升小从11月起需要关注哪些大事件?学位摸底、材料筹备大事件必关注
多区明确!北京幼升小租房合同需备案!2026年幼升小家长趁早看,抓紧办...
一个都不能少!2026年西城区随军子女入学材料曝光!抓紧核查,对照办...
有变动!合租房无效?2026年北京幼升小租房入学家庭必须满足这些...
0
收藏
微信扫一扫分享
微信里点“发现”
扫一下二维码便可将本文分享至朋友圈
上一篇:2026年北京幼升小16区小学入学途径大汇总:登记入学、志愿填报、民办校、特殊招生等
下一篇:孩子出生月份小、生长缓慢....可以在2026年北京幼升小晚一年上小学吗
没有更多了