2026年密云区幼升小政策即将发布,京籍凭户籍或房产入学,非京籍需满足“四证”要求并通过审核。政策查询入口为北京市义务教育入学服务平台,近十年政策多集中于4月中下旬发布,家长需提前关注并准备材料。
2026年密云区入学政策查询入学
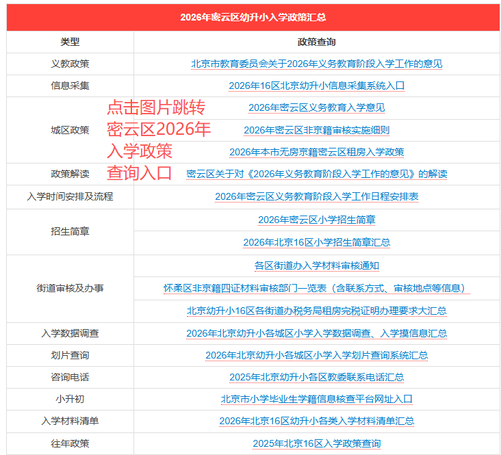
密云区入学政策包含:密云区义务教育入学政策、密云区非本市户籍审核标准、本市其他区户籍无房家庭适龄儿童在密云区接受义务教育材料审核标准、密云区入学流程图、密云区入学问答等。
2026年密云区家长可收藏:2026年密云区幼升小入学政策大汇总:义教政策、非京籍四证审核标准、信息采集、小学招生简章...,待政策发布后可以及时获取最新政策;同时建议2027年密云区幼升小家长也提前查看了解。
密云区近十年政策发布时间
密云区入学政策将在4月底正式发布,家长可先行参考2016年-2025年发布时间:

2026年密云区幼升小入学材料准备提醒
北京幼升小2026年报名即将启动,家长核查材料刻不容缓,家长可点击系统免费核查:




























