怀柔区发布《北京市怀柔区2026年义务教育阶段入学工作方案(征求意见稿)》,包含了2026年怀柔区幼升小义务教育入学政策、2026年怀柔区非京籍幼升小入学政策、无房京籍在非户籍区租房入学、怀柔区小学入学方案、怀柔区小升初入学要求、怀柔区2026年日程安排表等信息,本文为各位家长分享征集意见稿相关信息,2026年怀柔区幼升小小升初家长可先行参考本政策要求进行准备。
关于对《怀柔区2026年义务教育阶段入学工作的意见(征求意见稿)》公开征集意见的公告
根据《中华人民共和国义务教育法》《北京市实施〈中华人民共和国义务教育法〉办法》等法律法规,落实《中共北京市委教育工作领导小组关于印发<北京市关于进一步深化教育教学改革全面提高义务教育质量的意见>的通知》精神,为依法保障本区适龄儿童少年平等接受义务教育权利,北京市怀柔区教育委员会起草了《怀柔区2026年义务教育阶段入学工作的意见(征求意见稿)》,现向社会公开征求意见,欢迎社会各界提出意见建议。
公开征集意见时间为:2026年4月17日至4月27日。
意见反馈渠道如下:
1.电子邮箱:jywzjk01@bjhr.gov.cn
2.通讯地址:北京市怀柔区湖光南街2号北京市怀柔区教育委员会中教科(请信封上注明“意见征集”字样)。
3.电话:010-69624340(工作日上午8:30-11:30,下午1:00-5:30)。
4.传真:010-60686144(工作日上午8:30-11:30,下午1:00-5:30)。
5.登录怀柔区人民政府网(https://www.bjhr.gov.cn)在“政务公开”版块下的“政策性文件意见征集”专栏中提出意见;北京市人民政府网(https://www.beijing.gov.cn)在“政民互动”版块下的“政策性文件意见征集”专栏中提出意见。
《怀柔区2026年义务教育阶段入学工作的意见(征求意见稿)》
文末可点击下载完整版本



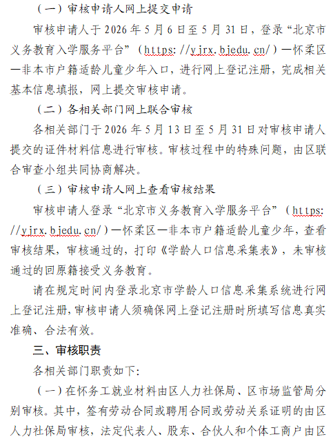
《怀柔区2026年非本市户籍适龄儿童少年接受义务教育证明证件材料审核工作方案(征求意见稿)》
文末可点击下载完整版本


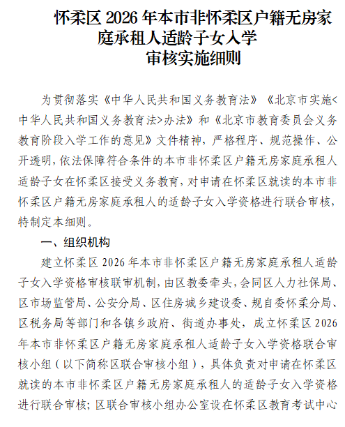
《怀柔区2026年本市非怀柔区户籍无房家庭承租人适龄子女入学审核实施细则(征求意见稿)》
文末可点击下载完整版本

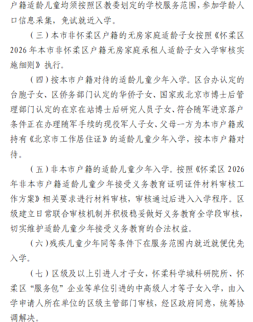
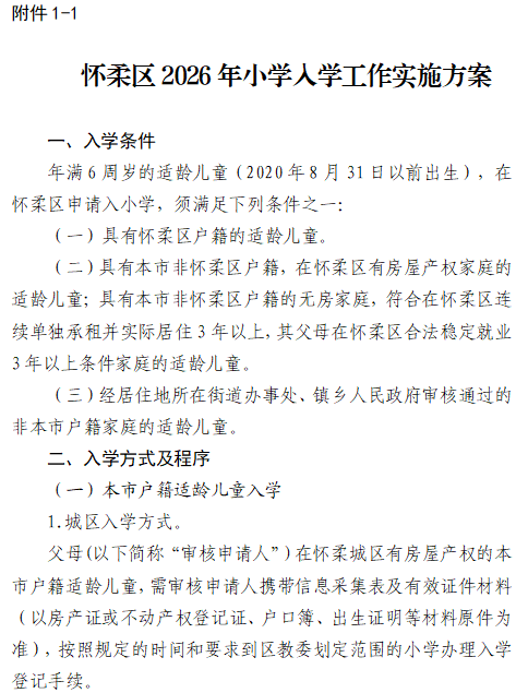
《怀柔区2026年小学入学工作实施方案(征求意见稿)》
文末可点击下载完整版本

《怀柔区2026年小学入学主要工作时间安排(征求意见稿)》

《怀柔区2026年城区小学入学划片范围示意图(征求意见稿)》
文末可点击下载完整版本

温馨提醒:2026年北京16区入学政策暂未发布,参考往年集中在四月底五月初发布;北京2026年入学政策查询入口:北京16区2026年幼升小小升初入学政策查询入口(义教政策/信息采集/材料审核/招生简章/小学报名)(选择您“入学城区”查询详细政策要求)


























