延庆区发布《北京市延庆区2026年义务教育阶段入学工作方案(征求意见稿)》,2026年延庆区幼升小家长可先行参考本政策要求进行准备,同时建议2027年延庆区幼升小家长也先行预备。
关于对《北京市延庆区2026年义务教育阶段入学工作方案(征求意见稿)》公开征集意见的公告
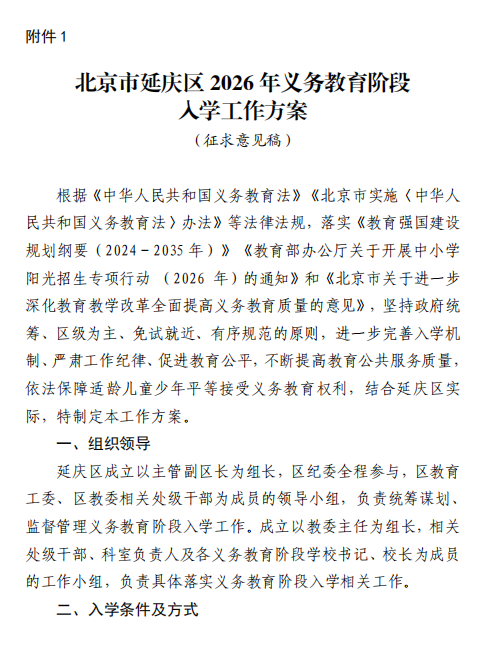
为贯彻落实《中华人民共和国义务教育法》和《北京市实施〈中华人民共和国义务教育法〉办法》等法律法规,北京市延庆区教育委员会根据市级文件精神,结合延庆区实际,制定了《北京市延庆区2026年义务教育阶段入学工作方案(征求意见稿)》,现面向社会公开征求意见,欢迎社会各界提出意见建议。
公开征集意见时间为:2026年4月14日至4月22日。
意见反馈渠道如下:
1.电子邮箱:yqxjwxjk@sina.com。
2.通讯地址:北京市延庆区高塔街51号北京市延庆区教育委员会小教科(请在信封上注明“工作方案意见建议”字样)
3.电话:010-69102029
4.传真:010-69189762
5.登录延庆区人民政府网站,在“政务公开”版块下“决策公开”的“政策性文件意见征集”专栏中提出意见建议
文末可点击下载完整方案完整版本




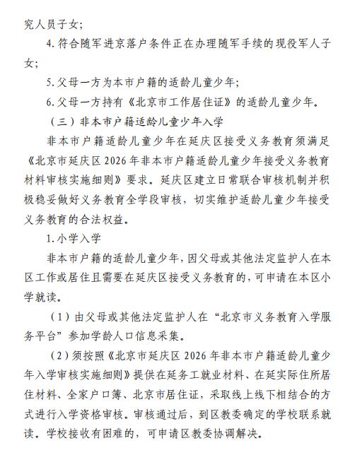
非京籍审核细则可查看:北京市延庆区2026年非本市户籍适龄儿童少年接受义务教育材料审核实施细则(征求意见稿)
温馨提醒:2026年北京16区入学政策暂未发布,参考往年集中在四月底五月初发布;北京2026年入学政策查询入口:北京16区2026年幼升小小升初入学政策查询入口(义教政策/信息采集/材料审核/招生简章/小学报名)(选择您“入学城区”查询详细政策要求)


























