2026年大兴区幼升小各乡镇、街道办入学材料审核标准及审核通知汇总持续更新!其中大兴区天宫院街道发布了2026年非本市户籍适龄儿童少接受义务教育材料审核细则,包含了四证详细标准,天宫院街道家长请速看本文要求进行预备,同时建议2027年大兴区非京籍家长也可先行参考准备材料!
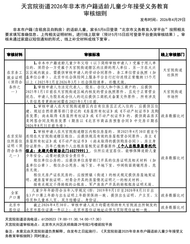
大兴区天宫院街道2026年非本市户籍适龄儿童少年接受义务教育审核细则
尊敬的家长:您好!
大兴区2026年适龄儿童小学入学,按照北京市文件规定,需进行“学龄人口信息采集”。现将“北京市义务教育入学服务平台”的有关操作流程和入学时间介绍给您。
一、信息采集时间
2026年5月6日—31日。家长应在规定的时间内如实进行网上信息采集和确认。如未进行网上信息采集或出现信息虚假填报的情况,将会影响适龄儿童正常入学。责任由适龄儿童父母自行承担。
二、信息采集网址
①主平台
(https://yjrx.bjedu.cn 或搜索关键字“北京市义务教育入学服务平台”)
②京学通
(https://jxt.bjedu.cn点“义教入学”进入)
③北京市政务服务网
(https://banshi.beijing.gov.cn“高效办成一件事”→个人事项→教育入学→立即办理)
以上三个网址任选其一,进入“北京市义务教育入学服务平台”,选择大兴区,进入区级首页,点击“小学入学服务系统”,选择对应的服务入口,按相关要求操作;注册的手机号、账号和密码在后期入学和录取阶段十分重要,请家长妥善保管信息;入学平台技术服务电话:4008310001。
三、信息采集范围及方式
2019年9月1日-2020年8月31日出生的适龄儿童,包括以下几种情况:
1.大兴区户籍适龄儿童、在大兴区购房【以适龄儿童父母(或其他法定监护人)房产比例100%的商品房房产证<不动产证书>为准】的京籍家庭适龄儿童:进入“小学入学服务系统”,先进行“注册”填写基本信息和详细信息,系统中姓名、身份证号、户籍、房产等信息内容将自动与政务数据联网验证,信息验证通过后,家长打印学龄人口信息采集表。
特别提示:1.属亦庄镇入学范围的采集应选择大兴区,属经开区入学范围的采集应选择北京经济技术开发区。2.大兴区内行政划分为6个街道和14个镇,请家长在信息采集时正确选择居住地所在街道或镇及社区名称(居住地在6个街道范围内的不属于黄村镇)。
2.非本市户籍(含租房及自购房)的适龄儿童,因适龄儿童父母在本区工作、居住需要在本区小学入学的,家长登录“北京市义务教育入学服务平台”按相关要求填写准确信息,进行线上联审(线上审核一般为5-7个工作日),审核未通过家庭以短信通知的形式,线上补交材料或线下复审。线下复审需在“北京市义务教育入学服务平台”进行网络预约(或拨打镇、街道电话进行预约),请按预约时间持预约单(或短信)及相关材料到居住地所在街道办事处、镇人民政府进行现场审核。(5月6日-31日线上审核,5月15日后可登陆平台查询审核结果)
3.按本市户籍对待(含租房及自购房)、本市非大兴区户籍(京籍外区)自购房的适龄儿童,采取线上审核方式,家长先登录“北京市义务教育入学服务平台”按相关要求填写准确信息并提交审核(线上审核一般为5-7个工作日),审核未通过家庭以短信通知的形式,线上补交材料或线下复审。线下复审需在“北京市义务教育入学服务平台”进行网络预约,请按预约时间持预约单及相关材料到大兴区教育考试中心小招办进行现场审核。(5月6日-31日进行线上审核,5月15日后可登陆平台查询审核结果)。
4.本市非大兴区户籍在大兴区租房、本市户籍超龄儿童、外籍、港澳、无户籍适龄儿童,请于5月6日-31日工作日期间携带相关材料到大兴区教育考试中心小招办现场审核。审核通过并生成账号后,家长登录“北京市义务教育入学服务平台”按相关要求填写准确信息,信息验证、审核通过后,家长打印学龄人口信息采集表。
温馨提示:到大兴区教育考试中心小招办现场审核所携带的材料请在大兴区教育考试中心公众号查询。
四、政策宣传
2026年继续对适龄儿童入学登记的实际居住房产地址及就读学校实施记录。自该房产地址用于登记入学之年起,原则上六年内只提供一个划片范围内登记入学学位(符合国家生育政策的除外)。该房址如再有入学需求,以多校划片方式协调解决。
五、审核期限
2026年5月6日-31日(公休日除外)。
六、办理入学时间
6月13日-14日,各小学审核入学相关材料。时间以6月初学校张贴招生公告为准。持学龄人口信息采集表和相关材料到服务片区的学校现场确认、审核。
七、温馨提示
本区户籍适龄儿童原则上应于年满6周岁当年按时入学接受义务教育。确因身体疾病等特殊原因需延缓一年入学的,由其父母或法定监护人持二级甲等及以上医院出具的诊断证明、户口本等相关佐证材料,于5月20日-31日工作日期间,前往大兴区教育考试中心小招办办理延缓入学审核手续。未按时办理或不符合条件造成无法正常入学等后果,由适龄儿童父母自行承担。
八、大兴区教育考试中心小学招生办公室办公地址
兴丰北大街三段5号(仁和医院南侧向西80米黄村公园东门南侧)。
九、咨询电话
大兴区小招办:
69259542、69238820
大兴区教委小教科:
81296354、81296344
海子角社区:60217503
海子角东里社区:61244270
海子角南里社区:61247146
海子角西里社区:61246900
海子角北里社区:69251097
天宫院社区:89206919
天宫院南里社区:60218590
天宫院西里社区:89250781
天宫院北里社区:89283216
天宫院中里社区:50929450
新源时代社区:89206892
新源时代西里社区:61250210
新源时代中里社区:50841908
兴宇社区:61258527
兴宇西里社区:69255685
融汇社区:61258357
矿林庄社区:61212554
天堂河社区:60276111
天宫院街道2026年非本市户籍适龄儿童少年接受义务教育审核细则

温馨提醒:
1、2026年北京幼升小小升初入学政策集中来袭,各区政策收藏查看北京16区2026年幼升小小升初入学政策查询入口(义教政策/信息采集/材料审核/招生简章/小学报名)
2、2026年北京幼升小信息采集注册填报5月6日正式启动,报名入口一定要收藏查看2026年北京16区信息采集系统入口:京籍非京籍义务教育入学服务平台注册报名操作手册、填报注意事项等
3、北京市各区乡镇、街道、学区审核标准持续更新,家长请收藏查看2026年北京各区街道乡镇学区学校幼升小小升初入学审核通知汇总(非京籍、按京籍对待、集体户、超龄等);
4、本文仅同步乡镇发布信息,具体请以实际要求为准。


























