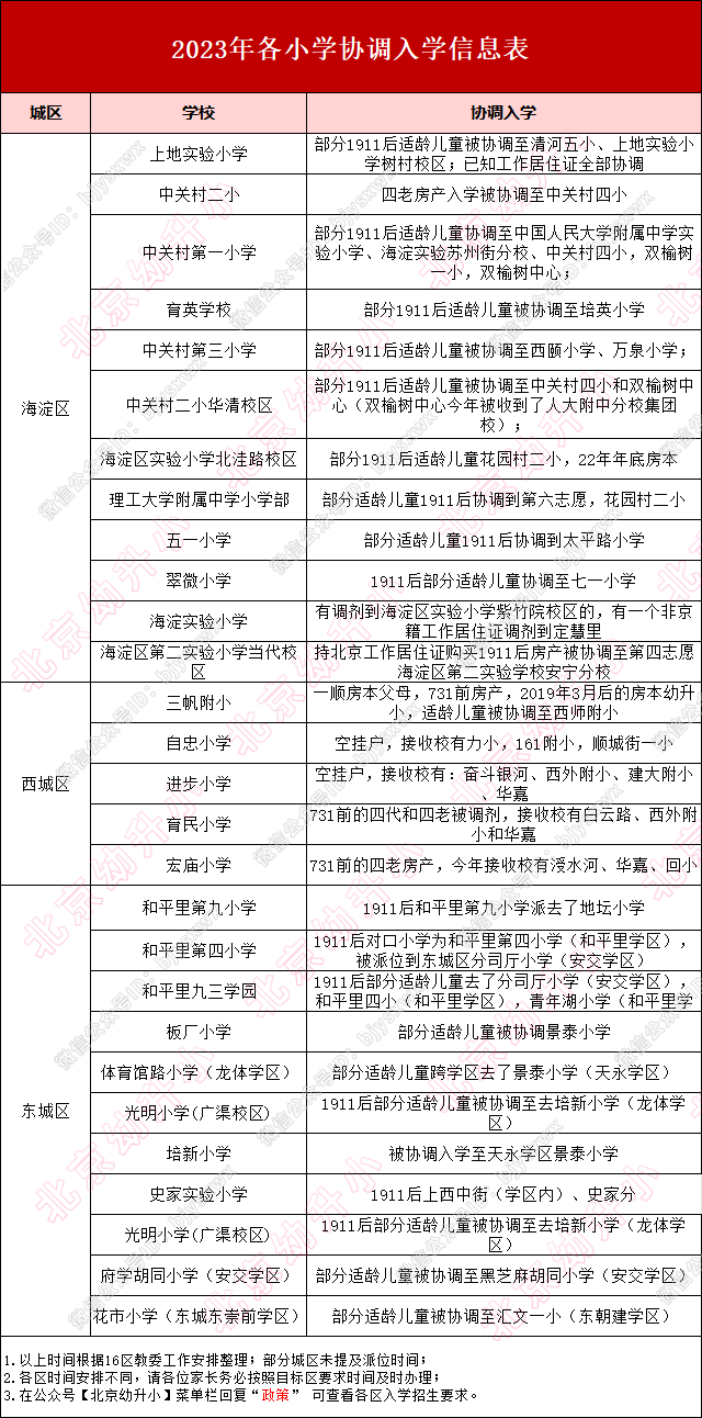
2024年北京幼升小家长注意!您知晓北京各区小学调剂情况如何?哪些孩子容易被调剂?北京幼升小网团队为您分享相关内容。
北京中小学协调入学一览
北京幼升小网团队温馨提示:北京各区小学入学情况不同,教育师资也有所差异,如想了解各区有哪些好学校?怎么上?详细点击看:北京各区热门校名单及各学校入学指南(附:教育分析、入学条件、招生范围、报名情况、家长评价)

北京幼升小网团队温馨提示:想顺利入学,家长需做好以下准备工作

2024-02-19 10:15|编辑: 佳佳|阅读: 826
摘要
2024年北京幼升小家长注意!您知晓北京各区小学调剂情况如何?哪些孩子容易被调剂?北京幼升小网团队为您分享相关内容。
2024年北京幼升小家长注意!您知晓北京各区小学调剂情况如何?哪些孩子容易被调剂?北京幼升小网团队为您分享相关内容。
北京幼升小网团队温馨提示:北京各区小学入学情况不同,教育师资也有所差异,如想了解各区有哪些好学校?怎么上?详细点击看:北京各区热门校名单及各学校入学指南(附:教育分析、入学条件、招生范围、报名情况、家长评价)

北京幼升小网团队温馨提示:想顺利入学,家长需做好以下准备工作
声明:本文来源于各城区教委官方网站、小学网站、公众号等,由北京幼升小网整理制作,如有侵权,请及时联系我们删除。
官方发布!北京市西城区教育委员会关于西城区2025年义务教育阶段入学工作的实施意见
2025年东城区义务教育阶段入学工作意见的通知
2025年房山区义务教育阶段入学工作意见的通知
2025年丰台区非本市户籍适龄儿童少年入学审核实施细则
持续更新!2025年幼升小海淀区小学协调入学情况汇总!这些孩子被协调...
0
收藏
微信扫一扫分享
微信里点“发现”
扫一下二维码便可将本文分享至朋友圈
上一篇:最新消息,2024年北京中小学寒假开学时间已定!速看第二学期重要考试安排
下一篇:有延迟!2024年中小学开学时间已定!抓紧看,千万别错过
没有更多了