2024年北京中小学暑假前转学什么时候开始申请?北京小学转学申请需要准备哪些材料?京籍、非京籍转学需要哪些信息?北京幼升小网为您分享转学相关信息。
2024年北京中小学转学什么时候开始申请
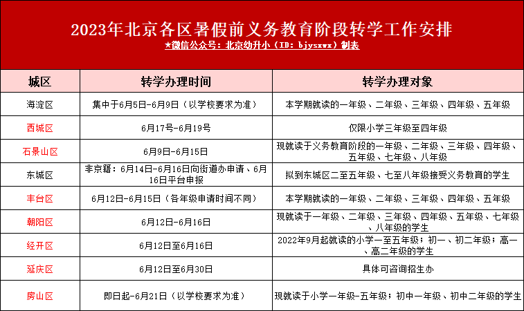
北京转学一般来说每年有两次申请机会,分为暑假前及寒假前转学,暑假前转学一般集中在六月进行申请,因目前暂未发布2024年暑假前转学通知,当下时间您可以参考各位2023年转学要求:

2024年北京中小学转学申请需要提供哪些材料
因各区针对京籍、非京籍要求不同,且申请对象、申请流程、申请方式均不相同,详情可提前参考2024年北京各区中小学转学信息汇总:转学通知、转学政策、转学流程等
温馨提醒:本文参考往年转学时间安排及要求整理,具体请以实际要求为准。

























