2025年北京幼升小北京部分城区会进行小学入学数据调查,您知晓哪些城区会进行入学数据调查?何时开始?北京幼升小网团队为您分享相关内容。
2025年北京幼升小哪些城区会进行入学数据调查
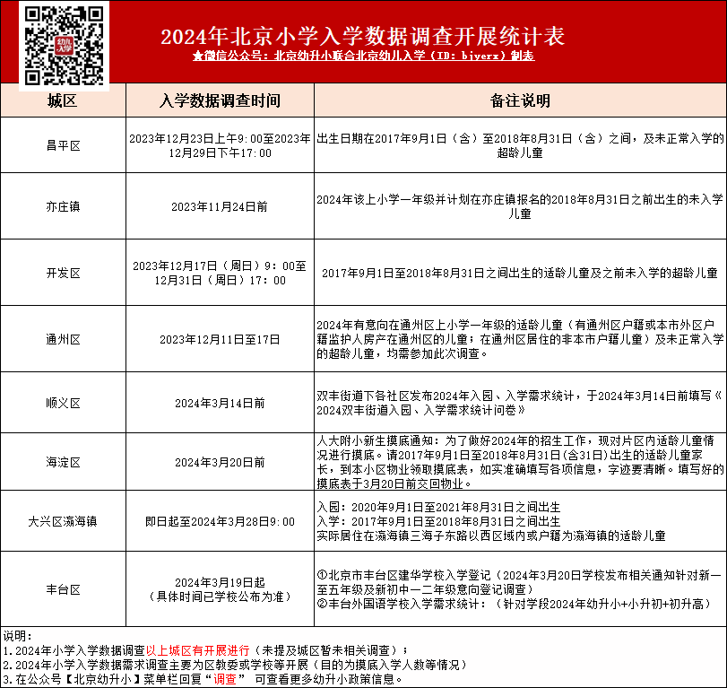
北京幼升小入学数据调查将于年底陆续启动,详细入学数据调查时间以及入学城区,查看下图


2024-10-07 00:00|编辑: 佳佳|阅读: 496
摘要
2025年北京幼升小北京部分城区会进行小学入学数据调查,您知晓哪些城区会进行入学数据调查?何时开始?北京幼升小网团队为您分享相关内容。
2025年北京幼升小北京部分城区会进行小学入学数据调查,您知晓哪些城区会进行入学数据调查?何时开始?北京幼升小网团队为您分享相关内容。
北京幼升小入学数据调查将于年底陆续启动,详细入学数据调查时间以及入学城区,查看下图

声明:本文来源于北京市义务教育入学服务平台、北京市教育会员会、区教委官方网站、区政府门户网站、首都教育、微言教育、教委官方微信、东西朝城区招生考试中心、海淀教育、昌平丰台教育、石景山教育公众号、北京日报、北京晚报、北京考试中心等,由北京幼升小网团队(官方微信公众号:北京幼升小)整理制作,如有侵权,请及时联系我们删除。
2025年幼升小、幼儿入园、中高考:北京教育全年大事件之六月教育动态
2025年幼升小、幼儿入园、中高考:北京教育全年大事件之七月教育动态
2026年北京幼升小信息采集注册填报指南:材料上传及注意事项
2026年北京幼升小信息采集准备:孩子血型要填吗?一寸照片需备吗?
七大重点!2026年北京幼升小信息采集注册填报核心注意事项
0
收藏
微信扫一扫分享
微信里点“发现”
扫一下二维码便可将本文分享至朋友圈
上一篇:2024年北京中小学国庆节假期结束后上周几的课?各区小学节后上课安排
下一篇:总用地面积超32万㎡,这所大学的延庆新校区规划设计方案正在公示
没有更多了