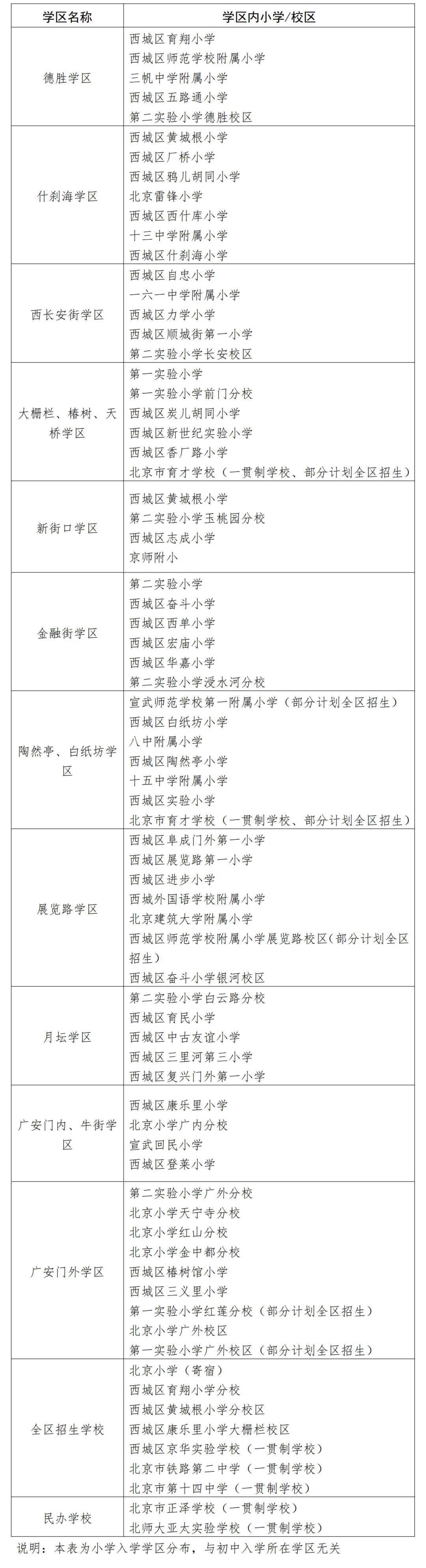
西城区义务教育阶段学区小学一览表,详细说明了2025年西城区幼升小各学区内小学划分情况!2025年西城区小学学区划分划片情况如何?北京幼升小网为您分享西城区义务教育阶段学区小学一览表,也建议2026年西城区幼升小家长也关注。
2025年幼升小西城区义务教育阶段学区小学一览表

温馨提醒:
1.本文同步西城区人民政府发布信息,具体请以实际情况为准。
2.北京各区幼儿园、中小学详细名单可查看入园入学必备!2025年北京各区教育地图:学校名单、办事服务中心、小招办、街道办等信息汇总。

2025-01-15 10:16|编辑: 雪儿|阅读: 4120
摘要
西城区义务教育阶段学区小学一览表,详细说明了2025年西城区幼升小各学区内小学划分情况!2025年西城区小学学区划分划片情况如何?北京幼升小网为您分享西城区义务教育阶段学区小学一览表,也建议2026年西城区幼升小家长也关注。
西城区义务教育阶段学区小学一览表,详细说明了2025年西城区幼升小各学区内小学划分情况!2025年西城区小学学区划分划片情况如何?北京幼升小网为您分享西城区义务教育阶段学区小学一览表,也建议2026年西城区幼升小家长也关注。

温馨提醒:
1.本文同步西城区人民政府发布信息,具体请以实际情况为准。
2.北京各区幼儿园、中小学详细名单可查看入园入学必备!2025年北京各区教育地图:学校名单、办事服务中心、小招办、街道办等信息汇总。
声明:本文来源于西城区教育考试中心等,由北京幼升小网团队(官方微信公众号:北京幼升小)排版编辑,如有侵权,请及时联系管理员删除。
2025年幼升小西城区六年一学位政策抢先了解
西城区2025年小学入学寄宿学校、全区招生学校、民办学校派位结果查询通告
2025年西城区非京籍四证各类材料入学审核细则汇总(务工就业证明、居住证明、北京居住证、户口簿等)
西城区广外街道2025年非本市户籍适龄儿童入学证明证件材料现场审核公告
2025年西城区幼升小多校划片志愿填报今天启动,错过以全区范围内派位入学
0
收藏
微信扫一扫分享
微信里点“发现”
扫一下二维码便可将本文分享至朋友圈
上一篇:西城区自忠小学2024-2025第一学期寒假放假时间安排、返校开学、假期活动通知
下一篇:西城区初中名单:2025年幼升小西城区义务教育阶段学区初中一览表
没有更多了