2025年丰台区小学招生简章汇总持续更新!其中2025年丰台区和义学校招生简章发布!和义学校2025年单校划片招生范围是什么?京籍自有租房、租房、四老房产等入学顺位是什么?和义学校学校审核材料及具体要求是什么?北京幼升小网为您分享同步2025年丰台区和义学校招生简章,建议家长尽早关注按时到校审核,同时建议2026年丰台区幼升小家长也提前了解参考!
2025年北京市丰台区和义学校小学一年级招生通知
儿童你好:
欢迎你到本学区入学。
2025年小学入学审核采取线上审核方式,我校服务范围内的本区户籍儿童家长,父母自有住房的本市其他区户籍儿童家长、按本市户籍对待的儿童家长、非本市户籍儿童家长,于6月13日16:00前将信息采集表按要求准时上传至指定邮箱(见下表)。于6月14日9:00——16:00登录“北京市义务教育入学服务平台”查看审核结果,并于6月15日16:00前按照已经划定的单一对应学校或入学学区上网填报志愿。
父母无自有住房的按本市户籍对待的儿童家长、父母租住房屋的非本市户籍儿童家长,请于6月14日9:00至15日16:00,登录“北京市义务教育入学服务平台”填报志愿,不需向任何学校递交信息采集表。
本学区内学校:

一、和义学校服务范围:久敬佳园一至三区(曾用名:阳光左右间)、窑窝村、南苑北里一至三区、和义东里(包含一至六区、一区甲、四区五号院)、南苑益顺庄、和义西里(包含二至四区、二区平房区、世嘉丽晶、发卡厂内宿舍、大红门八大排、松林庄、松林庄平房区、松林庄简易楼)、和义东地平房区、黄亭子、同合庄、嘉禾庄平房、大红门锦苑小区。
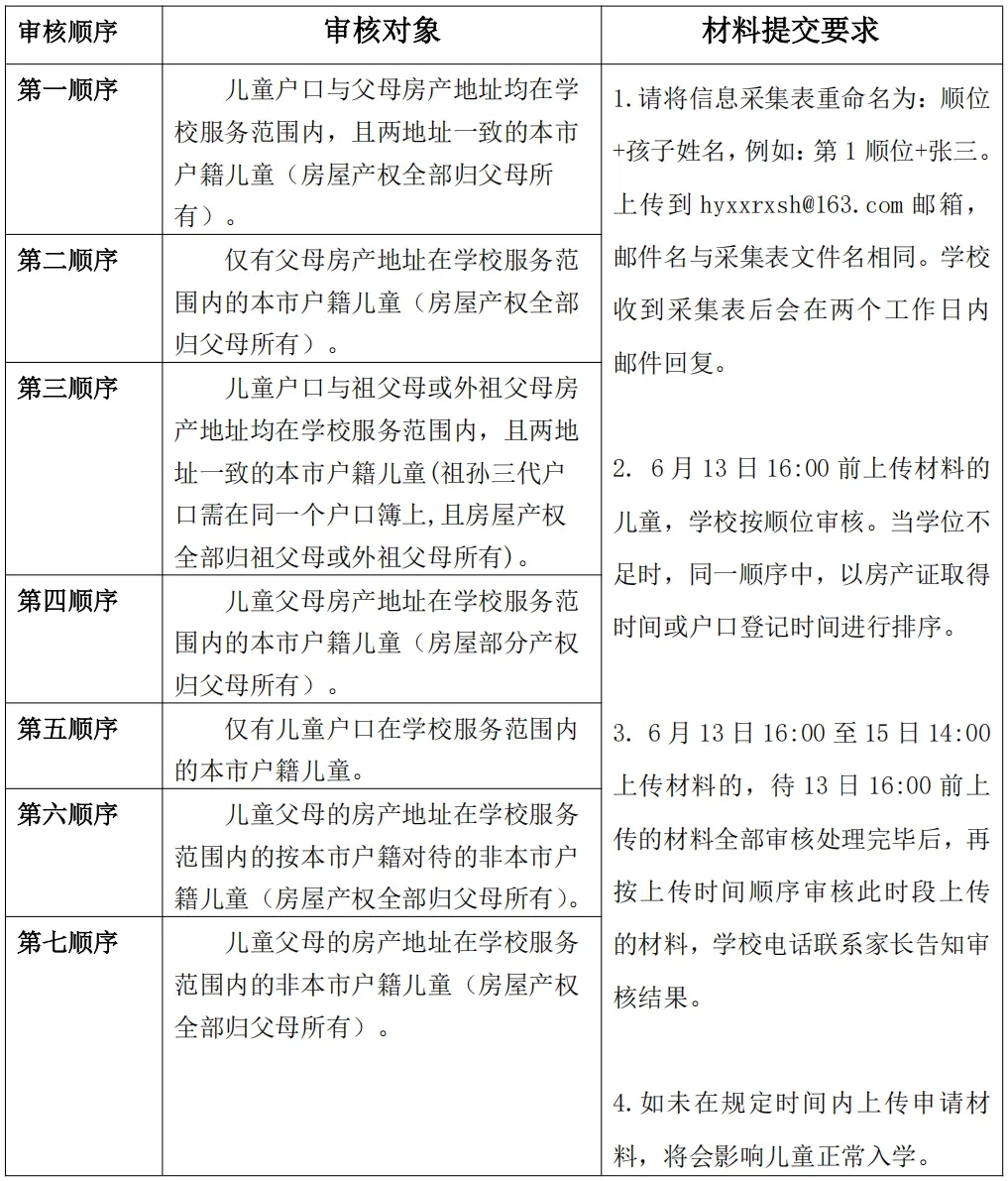
二、和义学校审核顺序及要求:

三、多校地址
粮食仓库、六合庄(1、2),可参加本学区多校划片派位入学,请家长将信息采集表于6月13日16:00前上传到hyxxrxsh@163.com邮箱,采集表重命名为:地址+孩子名,例如:六合庄+张三。邮件名同采集表名。
四、学校咨询电话: 6798 6566
五、学校咨询时间: 截止至7月3日的工作日,每天15:00至17:00。6月14日和15日,每天9:00至11:30、13:30至16:00。
六、温馨提示:
(一)为了使审核工作有序进行,请本学校服务范围内的本区户籍儿童家长,父母自有住房的本市其他区户籍儿童家长、按本市户籍对待的儿童家长、非本市户籍儿童家长按以上要求提交信息采集表审核。如未在规定时间段提交信息采集表或向多所学校提交的,将会影响儿童正常入学。
(二)邮件提交后,请时刻关注邮箱反馈的信息。如6月14日16:00后家长在入学平台上仍未查到审核结果,及时联系学校。
(三)家长在入学服务平台上传的证件材料须与信息采集表上的信息一致。若提供虚假材料,一经查实,交区教委相关部门处理。
(四)自2021年9月1日起,儿童迁移户口或出生落户,如户主不是儿童父母(或其他法定监护人)、祖父母或外祖父母的,参加多校划片派位入学。
(五)我校自2022年起,自该地址用于登记入学之年,原则上六年内只提供一个本校单校划片入学学位(符合国家生育政策的除外),不符合我校单校划片入学条件的儿童参加多校划片入学。
(六)四老房产,虽三代同户,但儿童户口不在此房产地址的,不能以此地址入学。
(七)今年入学的本区户籍,父母自有住房的本市其他区户籍、按本市户籍对待、非本市户籍的超龄儿童,2024年到教委备案通过的,需在入学服务平台上传盖有丰台区教委主管科室章的《信息采集表》或《备案表》。未到教委备案或备案未通过的,排在同类儿童最后审核。
温馨提醒:
1.北京各区小学招生简章请点击查看2025年北京16区小学招生简章超全大汇总;
2.本文仅同步学校发布信息,具体请以实际要求为准;
3.北京各区小学招生范围不同,详情可查看《小学招生范围划片手册》;
4.2026年北京幼升小家长如需入学材料、学校、政策等答疑,可点击咨询。


























