2025年海淀区小学招生简章汇总持续更新!其中海淀区首都师范大学附属中学科学城学校(小学部)2025年小学登记入学通知发布!首都师范大学附属中学科学城学校(小学部)位于海淀区上庄西北旺学区,首都师范大学附属中学科学城学校(小学部)2025年义务教育服务范围是什么?京籍自有租房、租房登记入学手续是什么?海淀区首都师范大学附属中学科学城学校(小学部)学校审核材料及具体要求是什么?北京幼升小网为您分享同步2025年海淀区首都师范大学附属中学科学城学校(小学部)招生简章,建议家长尽早关注按时到校审核,同时建议2026年海淀区幼升小家长也提前了解参考!
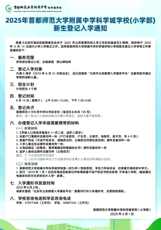
海淀区首都师范大学附属中学科学城学校(小学部)2025年小学登记入学通知

温馨提醒:
1.北京各区小学招生简章请点击查看2025年北京16区小学招生简章超全大汇总;
2.本文仅同步学校发布信息,具体请以实际要求为准;
3.北京各区小学招生范围不同,详情可查看《小学招生范围划片手册》;
4.2026年北京幼升小家长如需入学材料、学校、政策等答疑,可点击咨询。



























