2025年东城区小学招生简章持续更新!其中2025年北京第一师范学校附属小学招生公告发布!北京第一师范学校附属小学2025年入学服务范围是什么?2025年东城区入学登记审核及所需材料具体要求是什么?北京第一师范学校附属小学线下审核及线上提交材料入口分别是什么?北京幼升小网为您分享同步2025年东城区北京第一师范学校附属小学招生简章,建议家长尽早关注按时到校审核,同时建议2026年东城区幼升小家长也提前了解参考!
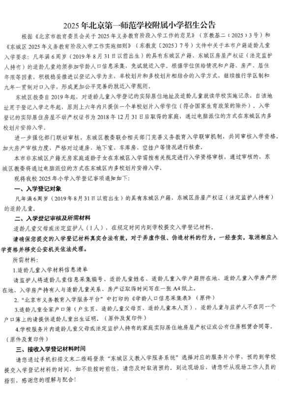
2025年北京第一师范学校附属小学招生公告


温馨提醒:
1.北京各区小学招生简章请点击查看2025年北京16区小学招生简章超全大汇总;
2.本文仅同步学校发布信息,具体请以实际要求为准;
3.北京各区小学招生范围不同,详情可查看《小学招生范围划片手册》;
4.2026年北京幼升小家长如需入学材料、学校、政策等答疑,可点击咨询。


























