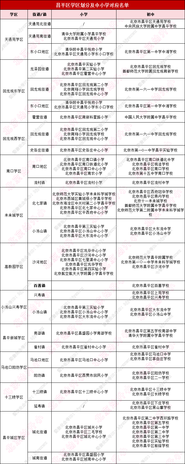
2026年昌平区幼升小各学区内有哪些小学?2026年昌平区各学区内各街道学校分布情况如何?昌平区多校划片志愿填报依据是什么?北京幼升小网为您分享昌平区学区划片划分一览表,多校划片家长可提前参考。
2026年幼升小昌平区学区划片划分一览表


2025-08-12 11:47|编辑: 佳佳|阅读: 655
摘要
2026年北京幼升小家长注意,昌平区各学区中小学分布名单公布!赶紧来看,您所在的学区有哪些中小学!孩子未来有哪些学校可选!北京幼升小网团队为您分享相关内容。
2026年昌平区幼升小各学区内有哪些小学?2026年昌平区各学区内各街道学校分布情况如何?昌平区多校划片志愿填报依据是什么?北京幼升小网为您分享昌平区学区划片划分一览表,多校划片家长可提前参考。

声明:本文由北京幼升小网团队(官方微信公众号:北京幼升小)整理制作,内容来源于北京市义务教育入学服务平台、北京市教育会员会、区教委官方网站、区政府门户网站、首都教育、微言教育、教委官方微信、东西海淀朝阳城区招生考试中心、海淀教育、昌平丰台教育、石景山教育公众号、北京日报、北京晚报、北京考试中心等,如有转载,请注明详细来源。
2026年北京上小学入学年龄要求是什么?哪年出生的孩子可以上小学
新版本!2026年西城区对口直升学校名单及直升比例
西城区2026年适龄儿童小学入学信息采集、审核、登记的通知
2026年昌平区幼升小入学政策大汇总:义教政策、非京籍四证审核标准、信息采集、小学招生简章...
北京新建中小学、新建校区、新增教育学位会影响入学方式?2026年幼升小这些情况多校划片入学
0
收藏
微信扫一扫分享
微信里点“发现”
扫一下二维码便可将本文分享至朋友圈
上一篇:2025年北京各区小学一年级新生校服订购通知汇总(通知、订购方法等)
下一篇:2026年北京幼升小昌平区小学入学划片查询方式
没有更多了