海淀区初二年级2025-2026学年度第一学期期中考试语文试卷发布!本文内含海淀区北京一零一中学初二年级上学期期中考试试卷真题卷完整内容,家长可在文末下载查看。
海淀区2025年初二上语文期中考试试卷

北京各区中小学期中考试试卷持续更新,详情建议收藏查看【可下载】北京小学初中高中2025-2026学年度第一学期期中考试卷及答案汇总(语数英语文化史地政)

2025-11-05 10:29|编辑: 雪儿|阅读: 164
摘要
海淀区初二2025-2026学年度上学期期中语文试卷发布!含北京一零一中学真题卷完整内容,家长文末能下载查看。
海淀区初二年级2025-2026学年度第一学期期中考试语文试卷发布!本文内含海淀区北京一零一中学初二年级上学期期中考试试卷真题卷完整内容,家长可在文末下载查看。

北京各区中小学期中考试试卷持续更新,详情建议收藏查看【可下载】北京小学初中高中2025-2026学年度第一学期期中考试卷及答案汇总(语数英语文化史地政)
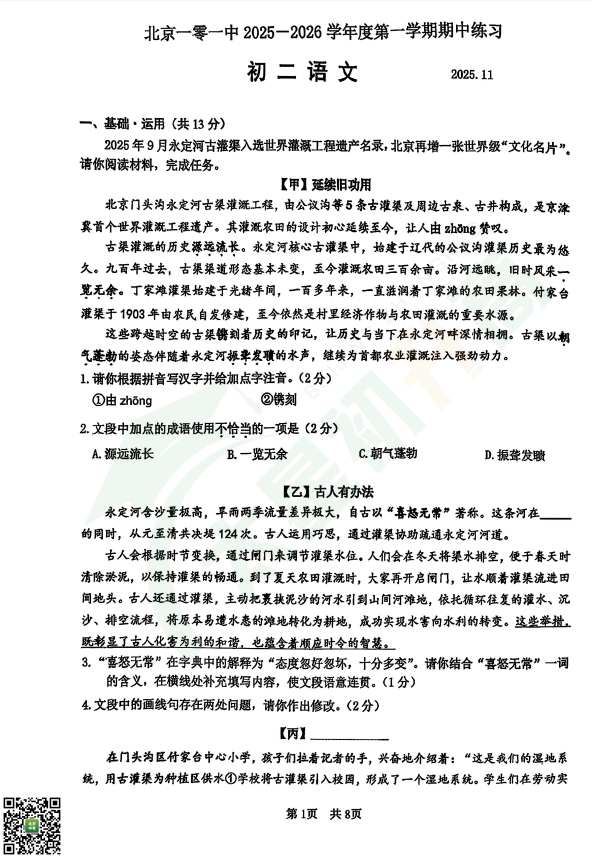
2025北京一零一中初二(上)期中语文 无答案
下载声明:本文由北京幼升小网团队(官方微信公众号:北京幼升小)排版整理编辑,来源于海淀学校、北京中考在线等,如有转载,请注明详细来源。
北京各区、各小学招生人数及招生计划往年数据参考!2025年北京幼升小学位会扩增吗
2025年西城区本市户籍无房家庭承租人适龄子女入学审核实施细则
北京市初中2025-2026学年度第一学期期中考试试卷汇总(各城区、各年级、各学科)
海淀区初一初二初三2025-2026学年度第一学期期中考试试卷汇总(含各学科、各学校)
朝阳区初一初二初三2025-2026学年度第一学期期中考试试卷汇总(含各学科、各学校)
0
收藏
微信扫一扫分享
微信里点“发现”
扫一下二维码便可将本文分享至朋友圈
上一篇:海淀区北京一零一中学初二2025-2026学年度第一学期期中考试数学试卷下载入口
下一篇:海淀区初二年级2025-2026学年度第一学期期中考试英语试卷
没有更多了