房山区初三年级2025-2026学年度第一学期期中考试语文试卷发布!本文内含房山区初三年级上学期期中考试试卷真题卷完整内容,家长可在文末下载查看。
房山区2025年初三上语文期中考试试卷

北京各区中小学期中考试试卷持续更新,详情建议收藏查看【可下载】北京小学初中高中2025-2026学年度第一学期期中考试卷及答案汇总(语数英物理化史地政)

2025-11-06 10:04|编辑: 雪儿|阅读: 346
摘要
房山区初三2025-2026学年度上学期期中语文试卷发布!含真题卷完整内容,家长文末能下载查看。
房山区初三年级2025-2026学年度第一学期期中考试语文试卷发布!本文内含房山区初三年级上学期期中考试试卷真题卷完整内容,家长可在文末下载查看。

北京各区中小学期中考试试卷持续更新,详情建议收藏查看【可下载】北京小学初中高中2025-2026学年度第一学期期中考试卷及答案汇总(语数英物理化史地政)
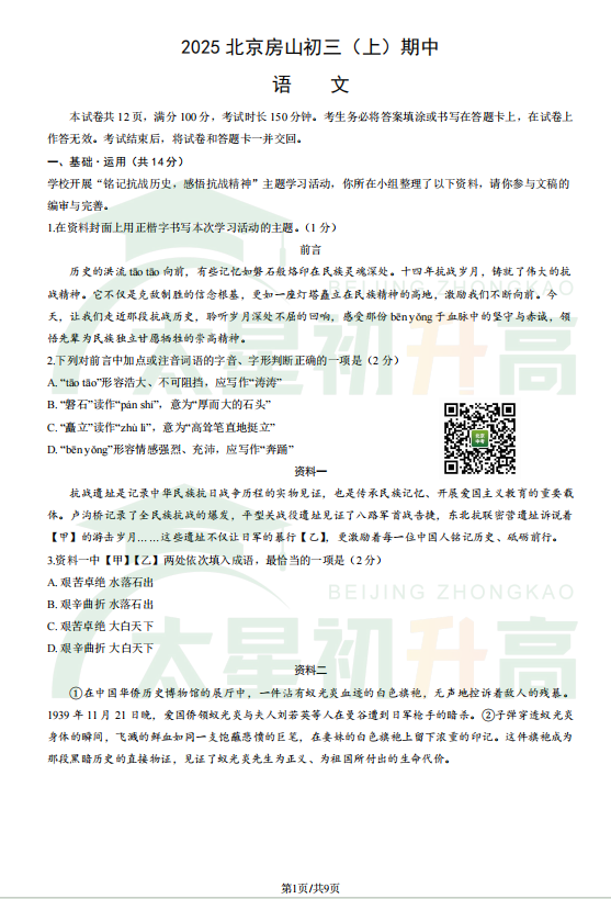
2025北京房山初三(上)期中语文 无答案
下载声明:本文由北京幼升小网团队(官方微信公众号:北京幼升小)排版整理编辑,来源于房山学校、北京中考在线等,如有转载,请注明详细来源。
2025年北京幼升小16区入学条件及入学方式大汇总!各区京籍、非京籍等要求对照看
2025年朝阳区本市户籍无房家庭承租人适龄子女入学审核实施细则
北京市初中2025-2026学年度第一学期期中考试试卷汇总(各城区、各年级、各学科)
海淀区初一初二初三2025-2026学年度第一学期期中考试试卷汇总(含各学科、各学校)
朝阳区初一初二初三2025-2026学年度第一学期期中考试试卷汇总(含各学科、各学校)
0
收藏
微信扫一扫分享
微信里点“发现”
扫一下二维码便可将本文分享至朋友圈
上一篇:房山区初一年级2025-2026学年度第一学期期中考试数学试卷
下一篇:延庆区初三年级2025-2026学年度第一学期期中考试英语试卷
没有更多了