朝阳区一所小学2026年元旦、期末阶段及寒假安排通知来啦!从期末的复习、考试安排,再到寒假的起止日期,每一项都关乎孩子的学习与休息节奏。家长们提前了解这些信息,能更好地为孩子规划假期,让孩子度过充实又愉快的时光。
朝阳区小学2026年元旦、期末阶段及寒假安排通知
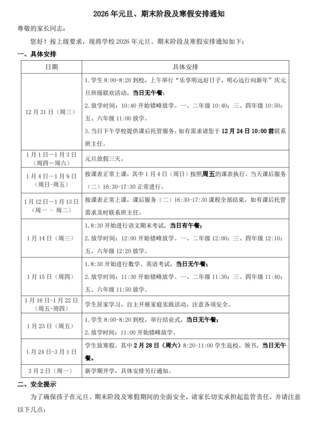
根据通知来看,1月14日-15日进行期末考试,1月16日-22日居家学习,1月23日举行结业式,1月24日起放寒假,2月28日返校领书:

温馨提醒:本文同步相关信息,具体请以实际情况为准;北京各区中小学期末考试内容可关注北京市初中2025-2026学年度第一学期期中考试试卷汇总(各城区、各年级、各学科)

























