2026年朝阳区九年/十二年一贯制学校名单权威发布!含清华附中朝阳学校、北京中学润丰分校等30余所公办/民办校,覆盖小初高全学段,本文同时附学校地址,家长收藏本文方便一键获取核心信息!
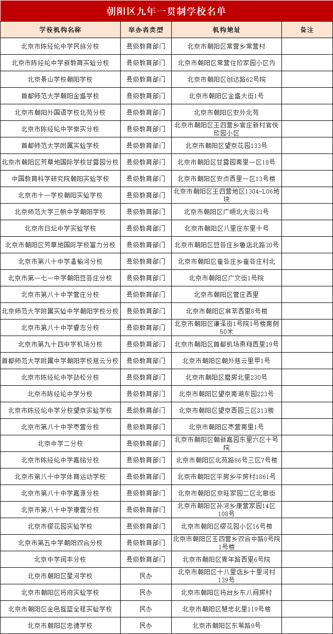
朝阳区九年一贯制学校名单

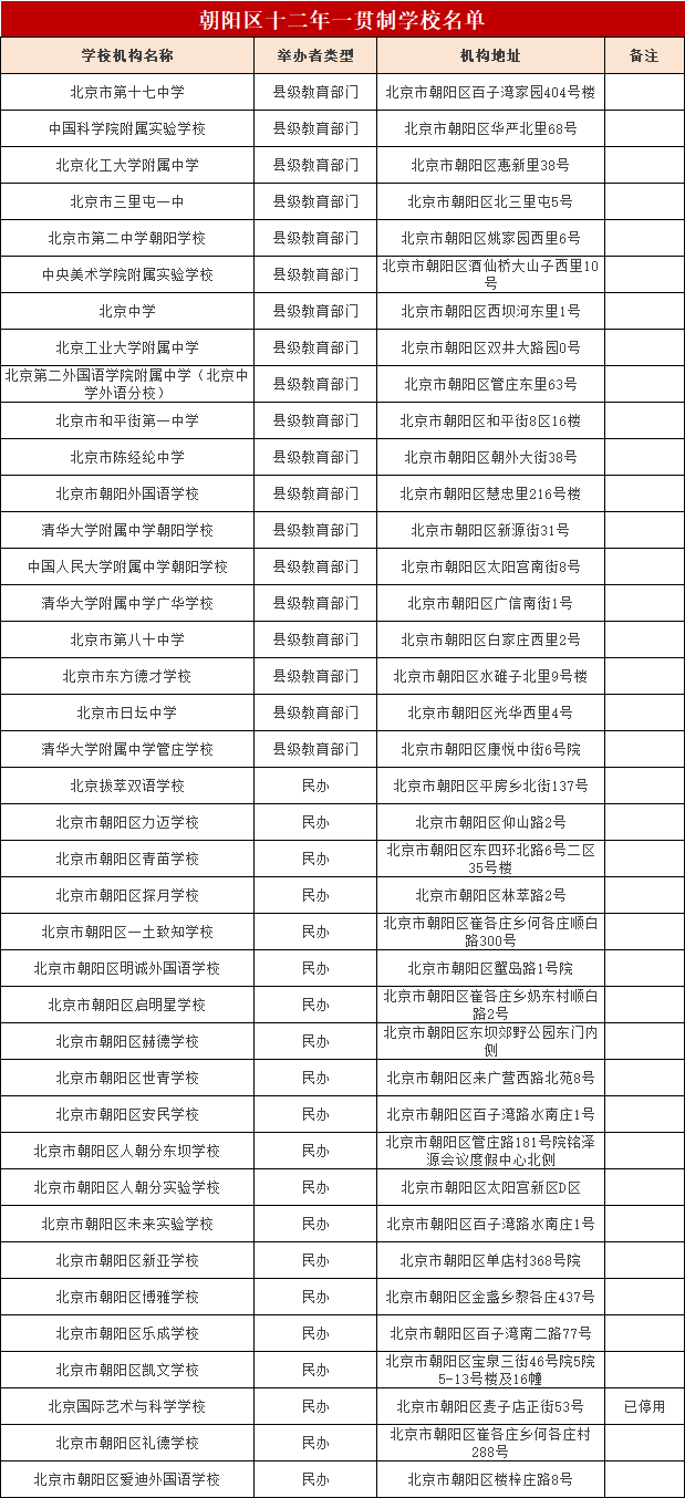
朝阳区十二年一贯制学校名单

温馨提醒:
1.北京各区教育资源可关注查看2025年北京16区小初高教育资源名单汇总。
2.本文同步朝阳区教委发布名单,具体请以实际情况为准。

2026-01-20 09:22|编辑: 雪儿|阅读: 305
摘要
2026年朝阳区九年/十二年一贯制学校名单更新!涵盖公办校及民办校,朝阳区幼升小小升初家长速收藏!
2026年朝阳区九年/十二年一贯制学校名单权威发布!含清华附中朝阳学校、北京中学润丰分校等30余所公办/民办校,覆盖小初高全学段,本文同时附学校地址,家长收藏本文方便一键获取核心信息!


温馨提醒:
1.北京各区教育资源可关注查看2025年北京16区小初高教育资源名单汇总。
2.本文同步朝阳区教委发布名单,具体请以实际情况为准。
声明:本文由北京幼升小网团队(官方微信公众号:北京幼升小)排版整理编辑,来源于朝阳区人民政府网站等,如有转载,请注明详细来源。
2025年北京幼升小、小升初各区入学政策变化要点汇总
官方发布!北京市西城区教育委员会关于西城区2025年义务教育阶段入学工作的实施意见
2025年东城区义务教育阶段入学工作意见的通知
2025年西城区义务教育入学流程图!京籍、非京籍、按京籍对待入学流程图
2026年朝阳区义务教育学校全名录:小学、初中、一贯制及完中联系方式速查
0
收藏
微信扫一扫分享
微信里点“发现”
扫一下二维码便可将本文分享至朋友圈
上一篇:受户籍、房产影响!2026年北京小学入学协调情况参考
下一篇:北京各区中小学2025-2026学年寒假前转学结果查询时间及方式全汇总
没有更多了