2026年北京幼升小实施多校划片政策,各区学区范围调整备受关注。本文整理东城、西城、海淀等区学区划分划片详情,助力家长掌握学区内学校情况、多校划片志愿填报范围参考。
2026年北京幼升小学区划片一览表
海淀区学区划片
海淀区目前有17个学区,各学区划片情况如下图:

东城区学区划片
东城区目前有8个学区,各学区划片情况如下图:

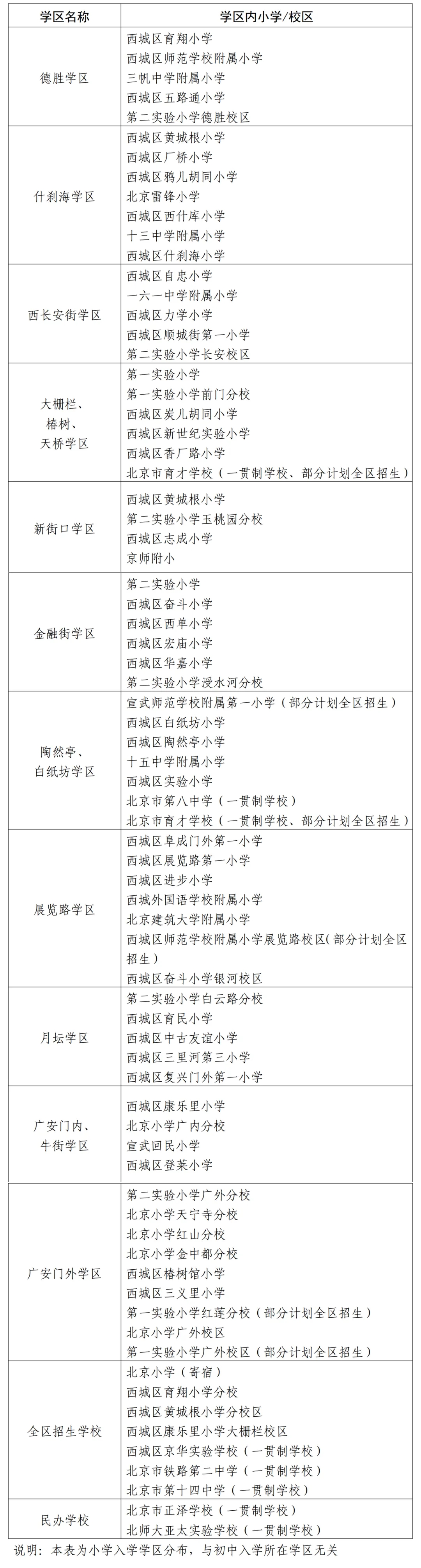
西城区学区划片
西城区目前有11个学区,各学区划片情况如下图:

温馨提醒:北京各区学区划片情况可对照查看2026年北京幼升小小升初学区划分划片一览表汇总。
2026年北京幼升小多校划片入学相关政策
北京市多区实行新购房多校划片政策、六年一学位政策、迁户多校划片政策等,受政策影响或以多校划片入学,建议2026年北京幼升小家长早了解准备,对照查看咱家孩子是否受政策影响,如需以多校划片方式入学,可对照2026年北京幼升小16区小学入学途径大汇总:登记入学、志愿填报、民办校、特殊招生等提前了解多校划片志愿填报电脑派位流程、要求、注意事项等重要信息。

























