2026年北京市新版教育集团校名单正式公布,多所学校加入集团化办学,教育资源进一步整合优化。此次扩增将促进教育均衡发展,为更多学生提供优质教育机会。家长可关注集团校最新动态,结合孩子情况合理规划升学路径。
北京市教育集团校的优势与意义
北京市教育集团校通过资源整合、质量提升、升学便利、个性化发展等多维度优势,为学生提供更优质的教育环境和升学路径,具体优势如下:
1. 优质教育资源整合与共享
2. 教学质量提升与标准化管理
3. 升学机会增多与压力减轻
4. 个性化发展与特长培养
5. 教育公平与区域均衡发展
6. 品牌效应与资源吸引力
北京各区教育集团校名单
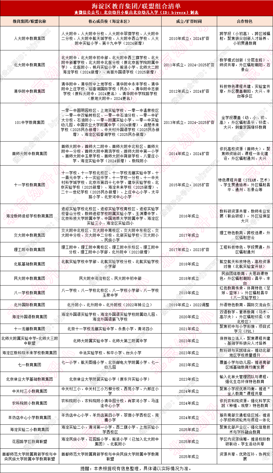
海淀区教育集团/联盟组合名单
海淀区的教育联盟校多以联盟式教育集团形式存在,这种模式下各校保持独立法人地位,却能在教学、师资等多方面深度合作。2025年海淀区教育联盟涵盖近150所中小学,以下是海淀区全部教育集团/联盟组合清单(含核心成员校、成立时间及合作特色,信息综合自海淀区教委官方公示、最新办学动态,截至2025年),按成立时间与影响力排序,覆盖公办、民办及高校附属类教育集团:

东城区教育集团校名单
东城区新增文汇中学教育集团,值得一提的是,文汇中学未来有望与北京二中、汇文中学教育集团深度合作,这也意味着跨集团校直升或将成为现实:

朝阳区教育集团校名单
截至目前朝阳区组建了21个集团校,已覆盖全部公办中小学,具体名单如下:

北京各区教育集团校名单及最新动态
北京各区教育集团校名单持续更新,家长可收藏查看2026年北京各区教育集团校名单大汇总!内附持续更新消息。
温馨提醒:本文仅同步目前已知信息,具体请以实际情况为准。

























