延庆区2026年小学招生简章查询入口,同时北京幼升小网为延庆区家长分享招生简章中重点信息,涵盖招生范围、审核要求等关键信息。为方便家长查询,特提供查询入口,家长可了解入学政策,提前准备好相关材料,确保孩子顺利报名入学。
2026年延庆区小学招生简章查询入口
延庆区小学招生简章即将在5月底6月初发布,家长可先行收藏延庆区各学区招生简章查询入口:
延庆区小学招生简章重点关注信息
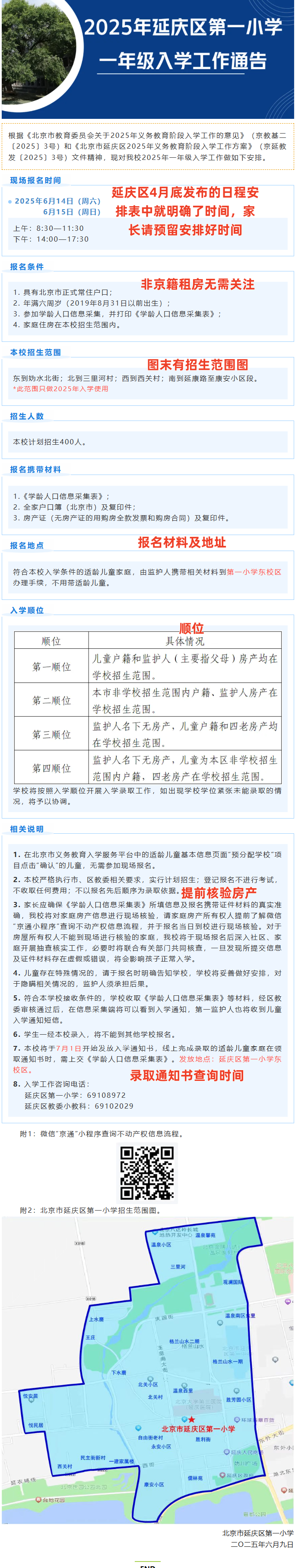
延庆区小学报名以线下报名为主,且小学招生简章中有诸多重点关键信息,以2025年延庆区第一小学招生简章为例:
1、招生范围
学校会明确小学义务教育招生范围及招生范围图,涉及初验的人群包含本区户籍儿童、本市其他区户籍,其余户籍请关注下文入学方式说明。
2、审核材料
延庆区小学登记入学审核以线下审核为主,涉及单校划片入学的家长请根据招生简章上的材料要求进行准备并到校审核(家长请提前进行房产核验)。
3、入学方式
由于延庆区入学方式受户籍、居住类型的差异,入学途径有区别,建议家长对照2026年延庆区小学入学途径盘点:京籍、非京籍、按京籍对待查看。
4、入学顺位
招生简章中会各入学顺位情况,包含房户一致、有房无户、有户无房、四老房产的顺位要求,同时学校将按照入学顺位开展入学录取工作,如出现学校学位紧张未能录取的情况,将予以协调。
5、小学录取
家长请关注招生简章发布的时间,按点前往学校领取小学录取通知书及后续入学环节。

温馨提醒:
1、2026年幼升小入学政策即将在4月底发布,家长务必收藏北京16区2026年幼升小小升初入学政策查询入口(义教政策/信息采集/材料审核/招生简章/小学报名),方便及时查询全新政策;
2、北京幼升小2026年报名即将启动,家长核查材料刻不容缓,家长可点击系统免费核查:
3、本文仅同步目前已知信息,具体请以实际情况为准。



























