2026年非京籍幼升小“四证”准备已进入关键期,这四项核心材料——在京务工就业证明、实际居住证明、北京市居住证及全家户口簿,是孩子入学的“敲门砖”。受雇家长需确保社保连续缴纳且与合同单位一致,租房家庭要备齐备案合同与完税证明,居住证地址需与实际居住地相符。海淀、朝阳等区对材料时长要求更严,社保断缴、材料缺失等问题易导致审核失败,本文带你逐一拆解要求,规避常见误区。
2026年非京籍幼升小四证指什么
非京籍四证是外地户口在北京上小学必备的入学材料,四证需满足入学城区的要求,且通过信息采集(线上审核)、街道办审核(根据城区要求分为线上、线下);
非京籍四证包含:在京务工就业证明、在京实际居住证明、北京市居住证、全家户口簿,且各区要求细则不一样,详情请关注下文,为您细致拆分。
在京务工就业证明详细说明
在京务工就业证明是为了证明入学孩子父母在京、在入学城区实际工作,且分为在用人单位工作、个体工商户、法人代表、股东或合伙人等多种情况。
用人单位工作的需提供劳动合同、社保、在职证明等材料;
个体工商户、法人代表、股东或合伙人需提供营业执照及社保等材料;
且各区要求不同建议对照下表准备:

温馨提醒:
1、社保需要在城区要求时间无断缴补缴,具体查询方法可查看2026年北京市社保线下、线上查询打印方法汇总;
2、北京多区需要用人单位工作的家长提供在职证明,详情可关注2026年非京籍幼升小在职证明模板下载入口;
3、个体工商户、法人代表、股东或合伙人需提供营业执照,查询方法可查看2026年非京籍幼升小营业执照档案查询流程(线上 + 线下全攻略)
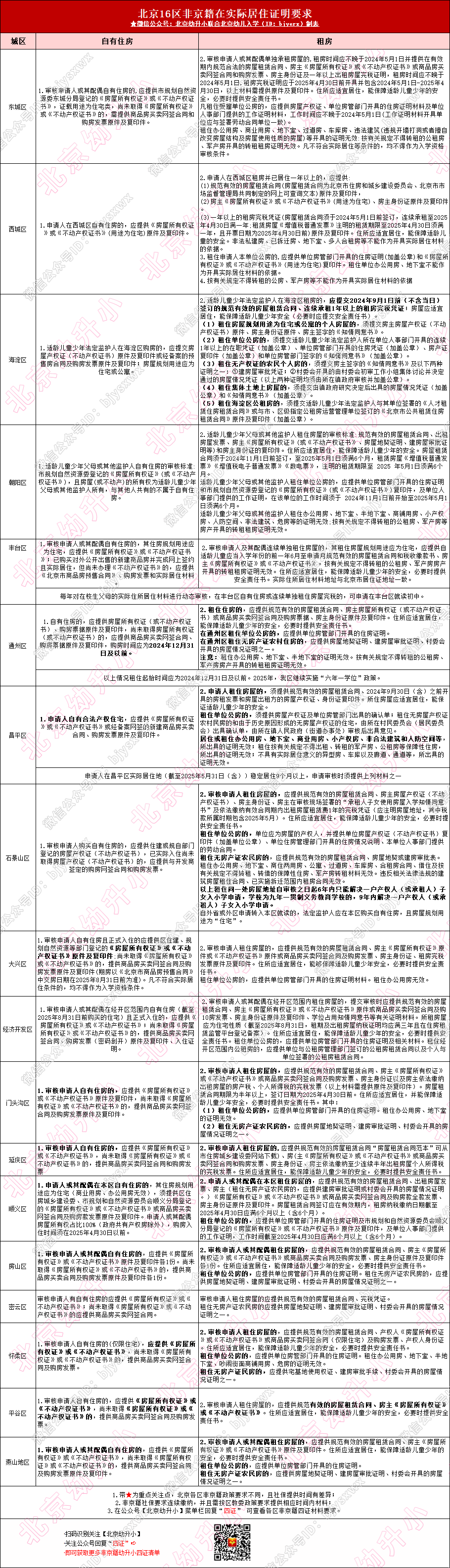
在京实际居住证明说明
在京实际居住证明是证明入学孩子在入学城区实际居住,自有住房的提供房产证,租房的根据城区要求提供租房合同、租房完税证明、租房备案等材料,各区详情关注下表:

温馨提醒:
1、租房完税证明开具需要租房合同、房东身份证、房产证、父母身份证、房东委托书(不能到场时提供),详情办理可关注2026年北京幼升小16区各街道办税务局租房完税证明办理要求大汇总(含办理材料、税率、委托书模板等);
2、北京目前两区非京籍有租房备案要求,详情可关注2026年非京籍租房入学租房备案到底办不办?北京两区要求+办理流程一文说透;
3、非京籍幼升小家长多材料及环节需房东配合,详情可关注2026年非京籍幼升小租房上小学,这些流程、材料需要房东帮忙;
4、北京多区租房上小学涉及学位占用,需房东到场签署知情同意书,建议关注2026年北京幼升小学位占用查询方法!三区需关注房东知情同意书签署要求
北京居住证详细说明
北京市大部分城区要求父母双方均提供北京居住证,且有诸多注意事项:
1、北京各区北京居住证时间要求不同,建议对照下表查看:

2、北京市居住证上的地址需与提供实际居住证明地址保持一致,地址变更方法可查看2026年非京籍幼升小北京市居住证地址变更指南;
3、北京市居住证如未办理请抓紧办理,方法:北京居住证办理攻略(申请方法、申请条件、办证流程);如果居住证即将到期请抓紧签注,方法及流程可查看北京市居住证续签签注办法、流程、材料及常见问答;
4、目前大部分北京居住证是电子版,如城区/街道有纸质版要求,家长需前往派出所打印北京居住证确认单,各区、各街道派出所地址可查看2026年北京16区派出所名单及联系方式、地址一览表(北京居住证、户籍办理等)。
全家户口簿详细说明
北京幼升小全家户口簿材料需要提供全家户口簿(父母、孩子的原件及复印件)、孩子出生证、父母结婚证(单亲家庭提供离婚证或离婚协议)等材料:

温馨提醒:
1、北京各区非京超龄儿童还有附近入学材料要求,详情可关注2026年北京幼升小各城区超龄儿童政策要求汇总
2、非京籍幼升小各区详细报名流程不同,建议对照查看城区要求2026年北京16区非京籍幼升小入学时间轴汇总:材料准备、政策发布、信息采集、小学报名、志愿填报派位;
3、非京籍幼升小多项材料有统一模板,比如房东知情同意书、房东委托书、租房合同等,《2026年幼升小必备材料办理指南&模板》可查看办理方法、模板、办理注意事项等重要信息;
4、非京籍幼升小入学途径不同,建议对照查看2026年北京幼升小16区小学入学途径大汇总。

























