2023年西城区幼升小报名什么时候开始?西城区幼升小入学政策发布了吗?西城区小学入学报名网站是什么?北京幼升小网为您分享西城区幼升小报名时间及入学政策相关内容。
2023年西城区幼升小什么时候开始报名?西城区入学政策是什么
西城区幼升小网上报名系统登录平台入口为:2023年16区北京幼升小信息采集系统入口(选择“西城区”入口)
2023年幼升小报名时间暂未公布,参考2022年北京幼升小网上报名系统登录平台入口于5月1日开放,5月5日至5月31日参加信息采集。
西城区入学政策
目前西城区入学政策暂未发布,参考2022年西城区入学政策将于四月底、五月初发布,您可收藏2023年西城区幼升小入学政策汇总:入学意见、非京四证、信息采集、招生简章等(政策发布后将第一时间为您同步)。
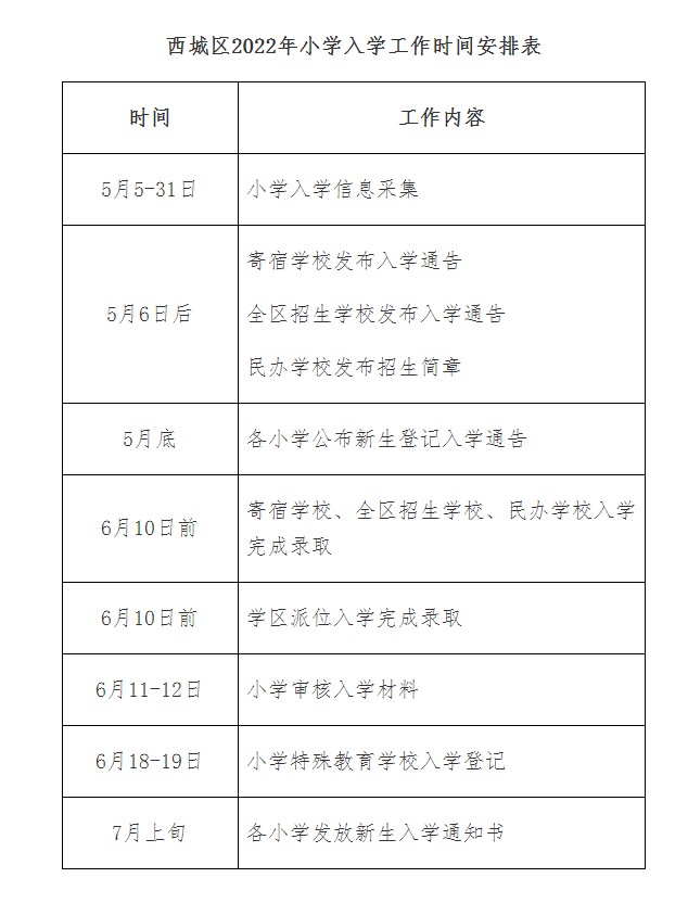
西城区幼升小报名时间安排
因2023年幼升小入学政策暂未发布,可先行参考2022年西城区幼升小日程安排(具体请以2023年政策为准):

声明:本文来源于北京市义务教育入学服务平台,由北京幼升小网综合整理制作,转载请注明来源和出处,否则追究法律责任。

























