2023年东城区幼升小入学报名流程是什么?东城区信息采集入口什么时候开启?东城区幼升小入学政策发布了吗?东城区幼升小入学政策在哪看?北京幼升小网为分享东城区幼升小入学流程及入学报名详细内容。
2023年东城区幼升小入学流程是什么?东城区入学政策发布了吗
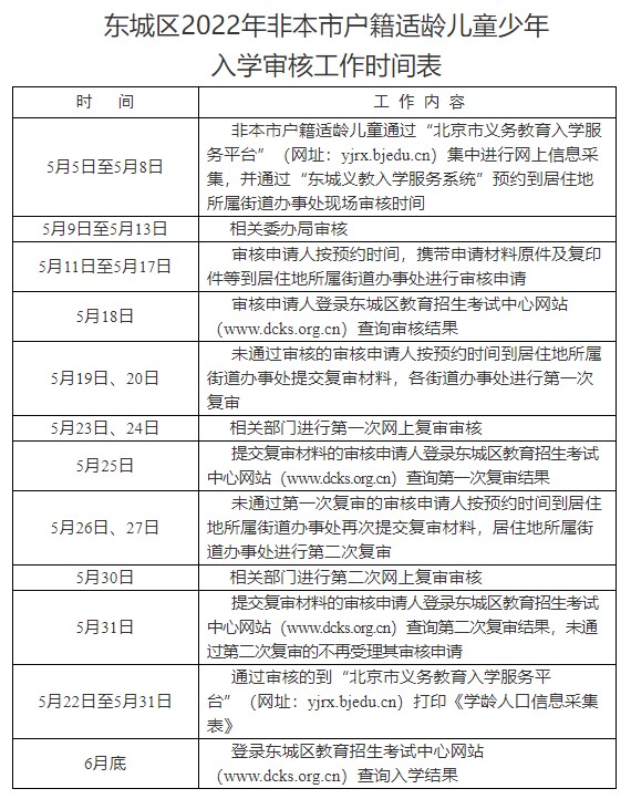
东城区幼升小入学流程
因2023年幼升小入学政策暂未发布,可先行参考各类人群2022年东城区幼升小日程安排(具体请以2023年政策为准):



提醒:参考2022年东城区各人群入学日程安排表来看,非京籍及无房京籍在非户籍区东城区入学租房入学填报时间相对较短,2023年东城区幼升小家长请谨慎关注2023年具体时间安排,东城区入学流程可参考东城区义务教育入学流程图。
2023年东城区幼升小入学政策
目前东城区入学政策暂未发布,参考2022年东城区入学政策将于四月底、五月初发布,您可收藏北京16区2023年幼升小入学政策查询入口(入学政策/信息采集/小学报名)(政策发布后将第一时间为您同步)。
2023年东城区幼升小网上报名入口及时间
东城区幼升小网上报名系统登录平台入口为:2023年16区北京幼升小信息采集系统入口(选择“东城区”入口)
2023年幼升小报名时间暂未公布,参考2022年北京幼升小网上报名系统登录平台入口于5月1日开放,5月5日至5月31日参加信息采集。
温馨提醒:
1.2023年幼升小入学政策暂未发布,您可以点击收藏北京16区2023年幼升小入学政策查询入口(入学政策/信息采集/小学报名),政策发布后将及时为您同步。
2.目前2023年入学政策暂未发布,本文参考2022年整理,具体请以实际要求为准。
声明:本文来源于北京市义务教育入学服务平台及东城教育官方网站,由北京幼升小网综合整理制作,转载请注明来源和出处,否则追究法律责任。

























