2023年朝阳区幼升小网上报名什么时候开始?朝阳区幼升小小学入学报名网址是什么?2023年朝阳区新的入学政策什么时候发布?北京幼升小网为您分享朝阳区幼升小入学报名相关内容。
2023年朝阳区幼升小网上报名时间范围是什么?朝阳区什么时候开始报名
朝阳区幼升小网上报名系统登录平台入口为:2023年16区北京幼升小信息采集系统入口(选择“朝阳区”入口)
2023年幼升小报名时间暂未公布,参考2022年北京幼升小网上报名系统登录平台入口于5月1日开放,5月5日至5月31日参加信息采集。
朝阳区入学政策
目前朝阳区入学政策暂未发布,参考2022年朝阳区入学政策将于四月底、五月初发布,您可收藏北京16区2023年幼升小入学政策查询入口(入学政策/信息采集/小学报名)(政策发布后将第一时间为您同步)。
朝阳区幼升小报名时间安排
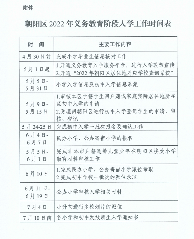
因2023年幼升小入学政策暂未发布,可先行参考2022年朝阳区幼升小日程安排(具体请以2023年政策为准):

声明:本文来源于北京市义务教育入学服务平台,由北京幼升小网综合整理制作,转载请注明来源和出处,否则追究法律责任。

























