2023年东城区幼升小信息采集什么时候开始?东城区幼升小有哪些入学手续?东城区幼升小入学流程是什么?北京幼升小网为您分享东城区信息采集相关内容。
2023年东城区幼升小信息采集时间范围及入学手续是什么
北京幼升小网上报名系统登录平台入口为:2023年16区北京幼升小信息采集系统入口(选择“东城区”入口)。
2023年幼升小报名时间暂未公布,参考2022年北京幼升小网上报名系统登录平台入口于5月1日开放,5月5日至5月31日参加信息采集。
2023年东城区小学入学流程
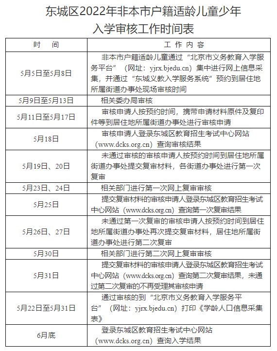
因2023年东城区幼升小入学政策暂未发布,参考2022年东城区小学报名时间流程为:



温馨提醒:2023年幼升小入学政策4、5月集中发布,您可以点击收藏北京16区2023年幼升小入学政策查询入口(入学政策/信息采集/小学报名),政策发布后将及时为您同步。
声明:本文来源于北京市义务教育入学服务平台,由北京幼升小网综合整理制作,转载请注明来源和出处,否则追究法律责任。

























