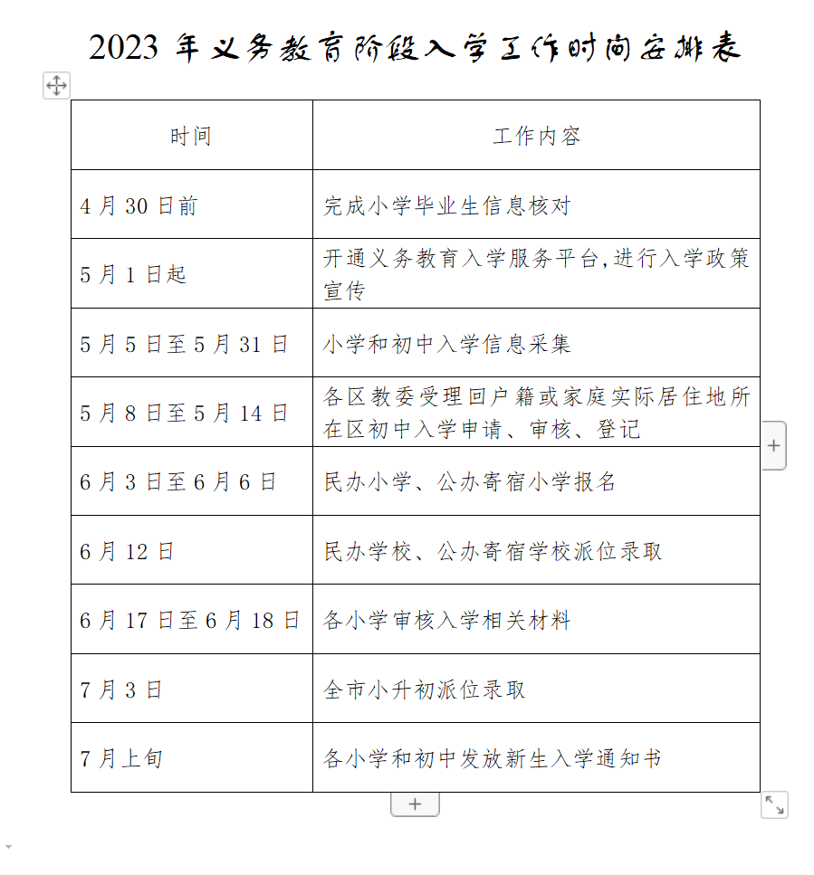
2023年北京市义务教育入学政策发布!2023年北京市义务教育入学服务平台开发时间为五月五日至五月三十一日,2023年北京幼升小信息采集入口是什么?北京幼升小网为您分享详细内容。
五月五日开始填报!2023年北京市义务教育入学服务平台开放时间范围为五月五日至五月三十一日
北京市教育委员会关于2023年义务教育阶段入学工作的意见发布!2023年北京幼升小信息采集时间范围为5月5日——5月31日,填报入口为:2023年16区北京幼升小信息采集系统入口。

北京幼升小网温馨提醒:2023年幼升小入学政策陆续发布,且各区、各人群信息采集具体时间范围不一致,您一定要求收藏北京16区2023年幼升小入学政策查询入口(入学政策/信息采集/小学报名),及时查看了解您所在城区政策要求。
声明:本文信息来源于北京市义务教育入学服务平台、北京市人民政府,由北京幼升小网团队排版编辑,若有侵权,请联系管理员删除。

























