2023年朝阳区义务教育入学服务平台登录入口是什么?朝阳区幼升小信息采集几号开始?2023年朝阳区幼升小政策发布了吗?北京幼升小网为您分享朝阳区幼升小入学报名相关内容。
2023年朝阳区义务教育入学服务平台登录入口是什么?朝阳区幼升小信息采集几号开始
朝阳区幼升小网上报名系统登录平台入口为:2023年16区北京幼升小信息采集系统入口(选择“朝阳区”入口)
2023年北京幼升小网上报名系统登录平台入口于5月1日开放,5月5日至5月31日信息采集填报。
朝阳区入学政策
2023年朝阳区入学政策即将发布,您可收藏北京16区2023年幼升小入学政策查询入口(入学政策/信息采集/小学报名)(政策发布后将第一时间为您同步)。
朝阳区幼升小报名时间安排
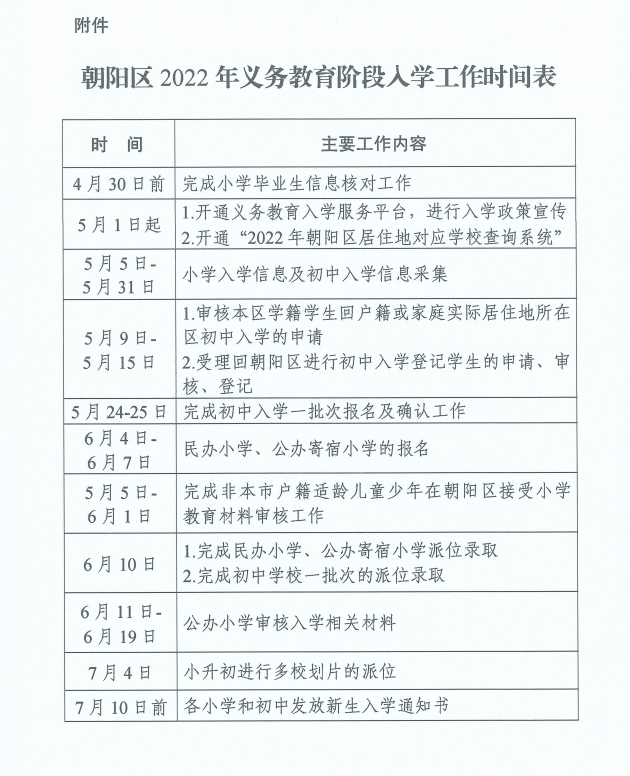
因2023年幼升小入学政策暂未发布,可先行参考2022年朝阳区幼升小日程安排(具体请以2023年朝阳区义务教育阶段入学工作日程安排表为准):

声明:本文来源于北京市义务教育入学服务平台,由北京幼升小网综合整理制作,转载请注明来源和出处,否则追究法律责任。

























