海淀区教育集团/联盟组合清单新鲜出炉,含最新扩容动态与成员校详情!2025年新增多个重磅合作:师达中学加盟首师大附中教育集团,海淀未来学校等3所民办校纳入十一学校教育集团,启慧未来学校等3校加入101中教育集团。清单覆盖人大附中、清华附中、北大附中等核心集团,清晰呈现各联盟本区及外区成员校、办学特色,同步标注近几年新增成员与合作模式,为2026年家长择校、师生交流提供权威参考。
海淀区教育集团/联盟组合清单
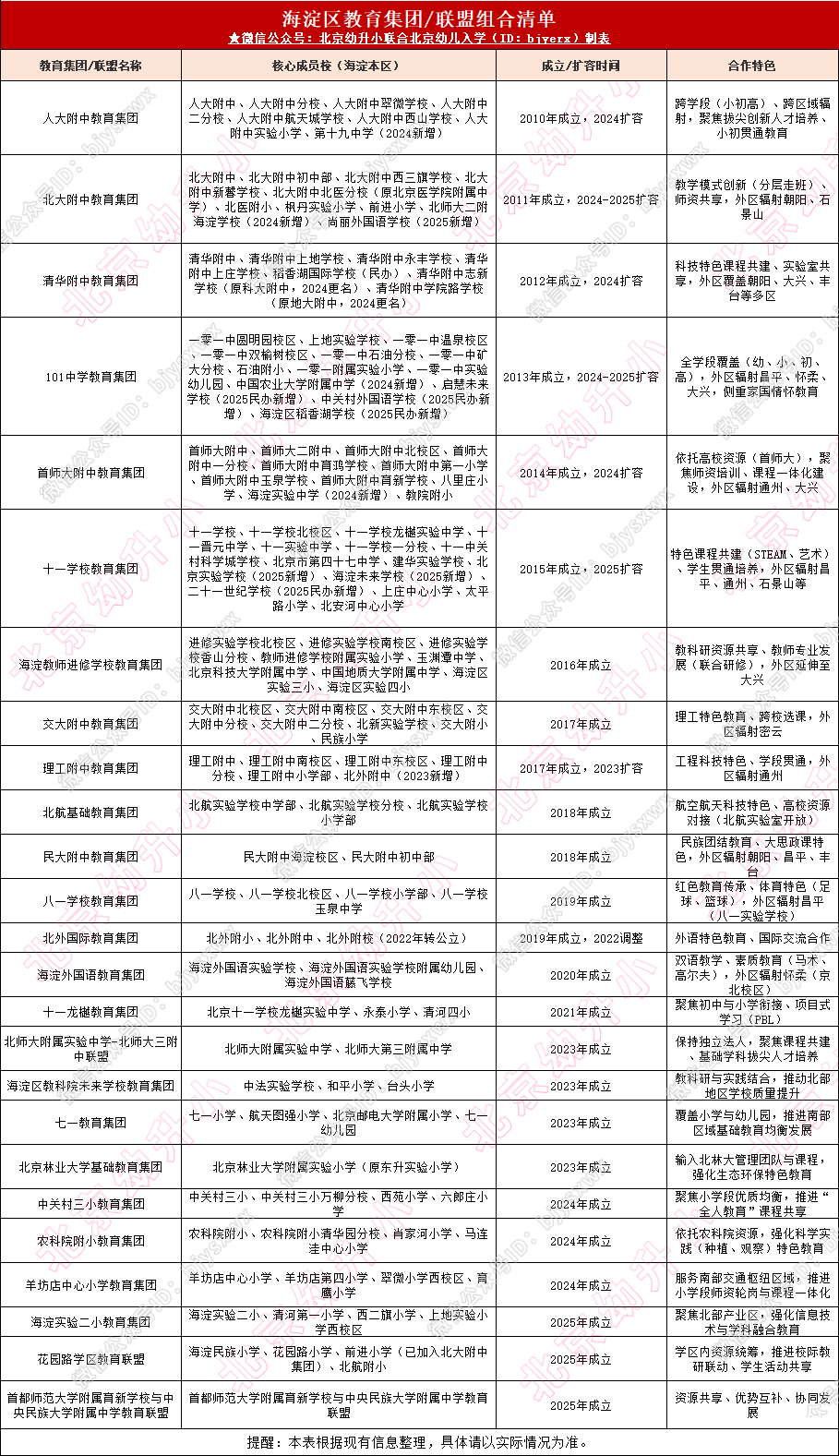
海淀区的教育联盟校多以联盟式教育集团形式存在,这种模式下各校保持独立法人地位,却能在教学、师资等多方面深度合作。2025年海淀区教育联盟涵盖近150所中小学,以下是海淀区全部教育集团/联盟组合清单(含核心成员校、成立时间及合作特色,信息综合自海淀区教委官方公示、最新办学动态,截至2025年),按成立时间与影响力排序,覆盖公办、民办及高校附属类教育集团:

海淀区教育集团最新动态
| 海淀区教育集团校新消息 | |
| 日期 | 消息 |
| 2025年11月11日 | 两大名校携手!育新学校与民大附中教育联盟成立,解锁协同发展新路径 |
| 2025年5月20日 | 海淀区尚丽外国语学校加盟北大附中教育集团!促进西部教育 |
| 2025年4月30日 | 海淀区三所民办校加入,一零一中教育集团再添新成员 |
| 2025年4月11日 | 海淀区又有民办校加入公办教育集团!北京市师达中学加盟首都师范大学附属中学教育集团 |
| 2025年4月10日 | |
| 2025年3月19日 | 民办校加入公办教育集团的首次尝试!海淀区锦秋学校加盟人大附中分校教育集团 |
| 2025年2月28日 | 海淀区北京实验学校(海淀)加盟北京市十一学校教育集团,保持独立法人建制 |
| 2025年1月15日 | |
| 2024年12月12日 | 北京市第十九中学加盟中国人民大学附属中学教育集团,采取联盟式集团化办学模式 |
| 2024年12月11日 | 海淀区温泉地区新建教育组团涵盖幼小初高,一零一中教育集团承办 |
| 2024年11月5日 | 海淀区清河地区将新建一所九年一贯制学校和幼儿园,清华附中教育集团东扩 |
| 2024年9月30日 | |
| 2024年8月16日 | 海淀区上地学区新学校2026年开工,一零一中教育集团添新校 |
| 2024年5月16日 | 北京教育学院附属海淀实验小学加盟首都师范大学附属中学教育集团,辐射北京“十七校+一集团”发展格局5 |
| 2024年5月16日 | 北京外国语大学附属外国语学校加盟北京一零一中教育集团,采取联盟式集团化办学模式 |
| 2024年4月22日 | |
| 2024年4月15日 | |
| 2024年1月26日 | 海淀区北京教育科学研究院实验学校教育集团成立!首家由市级教科研机构牵头集团校 |
| 2024年1月22日 | 2024年培英小学加盟海淀区教科院未来学校教育集团,办学性质、招生范围均保持不变 |
| 2024年1月22日 | 海淀区中国农业大学附属中学加盟北京一零一中教育集团,目前已有17个成员校 |
| 2024年1月15日 | |
| 2024年1月15日 | |
| 2024年1月4日 | 最新消息!花园路学区再增教育集团校!海淀区前进小学加盟北大附中教育集团 |
| 2023年12月29日 | |
| 2023年12月16日 | |
| 2023年12月16日 | |
| 2023年12月14日 | |
| 持续更新,详情可关注【持续更新】2025年北京各区新建园、新建校扩建校、更名校等信息大盘点 | |
温馨提醒:海淀区教育集团消息持续更新,详情可收藏查看2026年北京各区教育集团校名单大汇总!内附持续更新消息

























